24.6 TCP 协议简述

tcp 连接是由两个有来有往的半个连接组成的

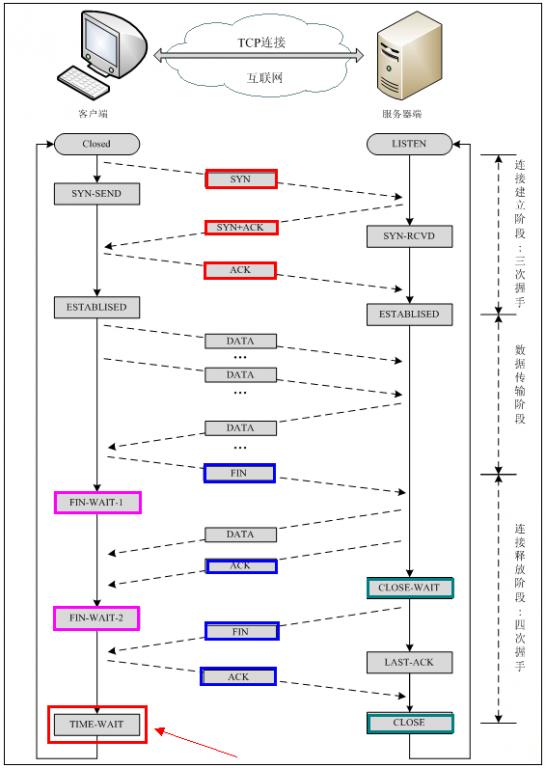
1. 连接建立与拆除

1.1 三此握手

tcp

1.2 四次挥手

tcp

1.3 连接重置

tcp 连接过程中可能因为网络抖动导致双方无法通信,但是连接未拆除,过了一段时间后网络又恢复正常,双方的连接状态依旧存在,此时需要发送 RST 标识位的报文实现 tcp 连接重置。

1.4 连接过程

tcp

results matching ""

    No results matching ""